EZKarta (EZK) je novou mobilní aplikací resortu zdravotnictví. Její ambicí je stát se hlavním, a hlavně garantovaným vstupním bodem pro občana, který skrze tuto aplikaci získá přístup k novým digitálním službám resortu.
V první fázi se bude jednat o služby centrální, nicméně s postupným rozvojem elektronizace a její standardizace předpokládáme, že se napojí i na další služby rezortu zdravotnictví. Význam EZKarty výrazně vzroste ve chvíli, kdy budou dobudovány centrální služby resortu dle zákona 325/2021 Sb., ke kterým by EZKarta měla poskytovat přístup. Dvojčetem EZKarty by se měl stát Portál elektronického zdravotnictví. Jelikož aplikace vznikla a vzniká před vybudováním těchto centrálních systémových komponent, je prozatím napojována jen na existující služby a je propojena s portálem ocko.uzis.cz. Některé služby, jako například zobrazení a zrušení mandátů zatím EZK řeší také ve svojí režii, nicméně výhledově je počítáno s využitím centrálních služeb, jakmile vzniknou. Stejně tak předpokládáme propojení s centrálním katalogem služeb dle zákona 325/2021 Sb.
S postupující elektronizací a dobudováním komponent dle zákona 325/2021 Sb. by se EZKarta měla stát (spolu s portálem) hlavní komponentou, pomocí které bude občan ovládat nové, resortem poskytované, elektronické služby a mít přístup k údajům pro svou osobu, své děti a osoby, které k tomu udělily mandát. Níže jsou uvedeny hlavní nové funkce, kterými EZKarta aktuálně disponuje.
Funkcionality aplikace EZKarta
Instalace aplikace EZKarta a registrace primární osoby
Aplikace EZKarta je dostupná pro mobilní telefony s operačními systémy iOS a Android ve standardních obchodech s mobilními aplikacemi.
Osoba, která provádí instalaci aplikace EZKarta se musí nejprve autentizovat pomocí aplikace Identita občana. V případě, že v aplikaci Identita občana není veden uživatelský účet osoby, nelze instalaci dokončit. Po úspěšném ověření osoby, je tato osoba vyzvána, aby zadala 6místný ověřovací PIN, případně udělila souhlas s využitím biometrických dat které je možné využít pro následný vstup do aplikace.
Osoba, která je v aplikaci Identita občana autentizována, je v rámci aplikace EZKarta nazývána osobou primární.

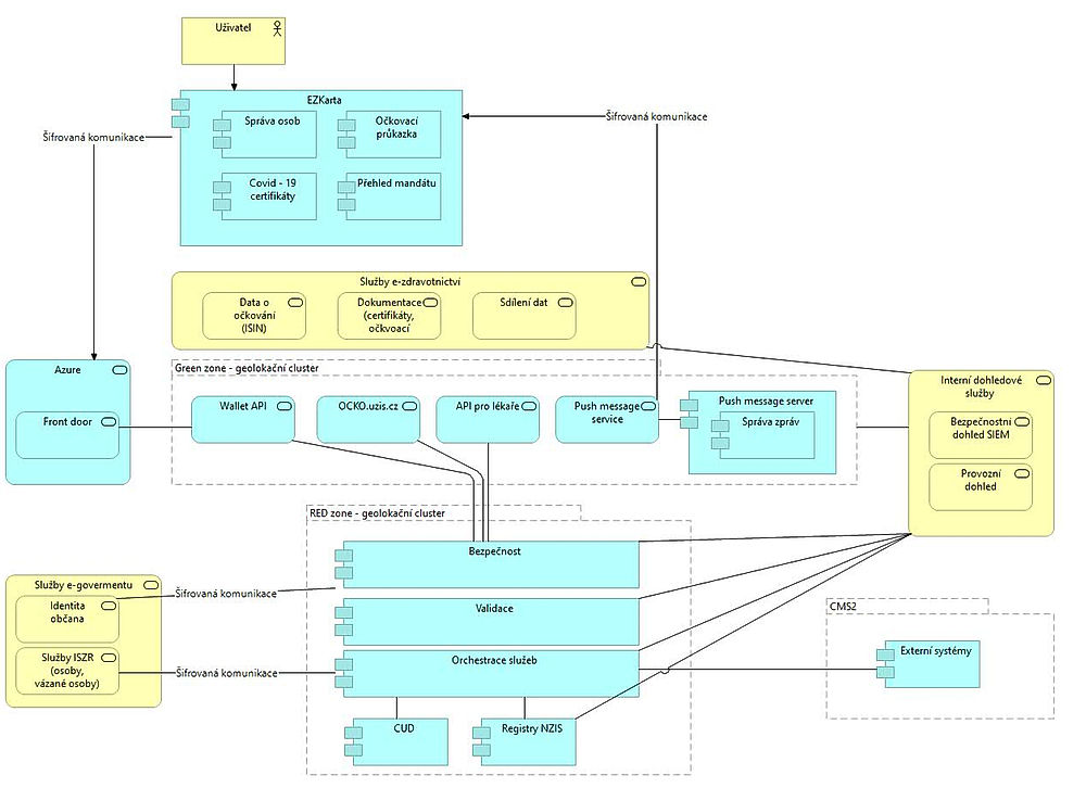
Architektura EZKarty dále umožňuje napojení externích systémů vysoce zabezpečenou komunikaci v rámci CMS 2.0 (Centrální místo služeb eGovernmentu), které zajišťuje maximální zabezpečení komunikace mezi dvěma informačními systémy. Jedná se o státem garantovanou privátní komunikační počítačovou síť.
Centrální systémy jsou doplněné o další moderní funkcionality využívající identitu konkrétní osoby pro zasílání zpráv a Push notifikací. Tato funkce umožňuje zasílání informací konkrétní osobě na konkrétní mobilní zařízení.
V rámci celého provozu systému Ministerstva zdravotnictví je kladen zvláštní důraz na kybernetickou a provozní bezpečnost. ÚZIS ČR v rámci své kompetence provozuje systém bezpečnostního dohledu postaveného na obecně uznávané platformě předního světového poskytovatele řešení pro bezpečnostní dohled SIEM. Systém dohledu nepřetržitě monitoruje provoz systému, vyhodnocuje a v reálném čase identifikuje bezpečnostní události a předává k vyhodnocení pracovníkům dohledu.
Vedle bezpečnostního monitoringu je provozován systém provozního dohledu. Jeho úlohou je kontinuální monitoring aplikační a systémové vrstvy. Aktivně a kontinuálně testuje dostupnost veškerých služeb a provozovaných softwarových technologií. V případě výpadku reaguje v reálném čase upozorněním pracovníkům provozního dohledu o vzniklé události. Systém je provozován interně pomocí implementovaných technologií v provozním prostředí MZ ČR a zároveň je využíván aplikační monitoring v prostředí Microsoft AZURE umožňující inspekci transakcí pro detailní analýzu provozních událostí komunikace aplikací.
V rámci provozního monitoringu je zároveň monitorován provoz serverových a síťových prvků všech úrovní. V případě havárie prvku je v reálném čase upozorněn pracovník provozního dohledu na vniklou událost. Klíčové hardwarové prvky jsou zároveň vybaveny komponentami, které na základě provozních indikátorů umožňují do jisté míry předvídat havárie a předcházet provozním incidentům.
Celý bezpečnostní sytém je doplněn infrastrukturou pro sběr a vyhodnocování logů a auditních záznamů ve smyslu zákona 181/2014 Sb., o kybernetické bezpečnosti a vyhlášky 82/2018 Sb.
Použité technologie
Aplikace EZKarta je vytvořena pro prostředí Android od společnosti Google a iOS od společnosti Apple.
Při vývoji byl použit nativní mobilní vývoj a v rámci operačního systému iOS programovací jazyk Swift, v rámci operačního systému Android programovací jazyk Kotlin.
Dále byly použité obecné společné technologie vývoje mobilních aplikací:
- GitLab – Git repository
- DevOps
- Firebase – Remote Config, Clound messaging, Analytics.
Nápověda k aplikaci je provedena jako html kód a je umístěna na externí URL.
Zabezpečení
Zabezpečení aplikace EZKarta a přenos dat do aplikace EZKarta je založeno na následujících krocích:
- komunikace EZKarta – komunikační server (ocko.uzis.cz) přes vystavená API je šifrovaná,
- EZKarta nekomunikuje s jiným rozhraním, než je ocko.uzis.cz,
- instalace aplikace na mobilní zařízení vyžaduje ověření prvního uživatele pomocí aplikace Identita občana. Tento uživatel je následně tzv. primárním uživatelem aplikace EZKarta. Zároveň je uživatel při instalaci vyzván k zadání PIN, případně povolení k využití biometrických prvků (Face ID),
- každé spuštění aplikace EZKarta a následná komunikace je pod jedinečný přístupovým ID,
- akce v aplikaci jsou logované,
- vybrané služby vyžadují potvrzení PIN/FaceID – kontrola na spuštění aplikace primární osobou.
Data osob (údaje o očkování, mandátech, zdravotnické dokumentaci) jsou bezpečně uložena v centrální DB MZ ČR. Přístup k těmto datům je umožněn přes API komunikačního serveru. Pro údaje, které jsou mimo tuto DB, je přístup umožněn výhradně v prostředí CMS2.
Každá nová služba, u které se předpokládá zvýšená zátěž na serverové straně (např. generování a výdej PDF souboru) je testována i na zátěžové testy.
Z pohledu zobrazení dat je bezpečnost zajištěna ve dvou úrovních:
- Data jsou přístupná skrze API pouze pro povolené aplikace.
- Data jsou zobrazena pouze té osobě, která na ně má oprávnění. Primární osoba vidí pouze:
- údaje o své osobě,
- údaje osob, které jsou k ní vázané na základě evidence ze základních registrů (děti do 18-ti let),
- údaje, ke kterým dostala explicitní mandát.